1. 平台首页
  2. 政采资讯
  3. 政采新闻
  4. 内容详情

山东省政府采购平台直购议价流程说明

2022-03-08 20321

直购议价流程说明 

     

     一、适用范围      

     目前适用直购议价的品目有:家具、行政服务域接入服 务、互联网接入服务、物业管理服务、政务信息系统软件测 试服务、信息化工程监理服务、工程造价咨询服务、数字山 东标准规范编制服务、印刷服务、车辆租赁服务、资产及其 他评估服务、法律服务、审计服务、会计服务;共14个品目。
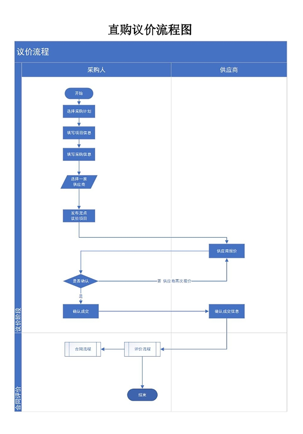
     二、交易流程 
      1.计划立项。列入政府采购预算的项目,通过预算一体 化系统编制采购计划,并在政府采购信息公开平台立项分包 后导入网上商城实施采购。未列入政府采购预算的项目,采 购人登录网上商城自建计划实施采购。

      2.发布项目。采购人登录网上商城,进入后台管理,在定点采购-某个品目下内,点击新增项目,关联已有计划。 填写完整项目信息和需求信息后,此处采购方式选择直购议 价,点击发布,项目发布成功。

      3.确认成交。供应商根据采购人发布的需求信息进行报 价,报价结束后,项目即进入结果待确认状态,采购人查看 供应商报价,若不满意当前报价,采购人可点击【再次议价】, 供应商再次进行报价;若采购人对当前报价无异议,则可勾选供应商前面的小方框,点击【确认成交】,项目状态变成 已完成。

      4.备案合同。采购人可在合同列表内,点击提交备案按 钮,将该合同备案到中国山东政府采购网进行公示,并根据预算资金性质选择相应的支付方式进行支付。

      5.验收评价。供应商按合同要求将产品配送到采购人指 定地点。采购人及时组织验收工作,核实产品数量和规格等内容,采购人可对供应商履约情况进行评价;供应商和采购 人也可对商城系统使用及服务情况进行“好差评”。

08182743WU9UXD.png

推荐阅读